Experience: Real, Fictional, Vicarious, Shared
The place was entirely filled with things that I had never seen before. Most of what was for sale there did not even resemble anything that I had seen before. Not only was everything unfamiliar, but none of it gave, from outward appearance, any hint of what it was supposed to do or how it might be used. …
The mystery, the subtlety of these gadgets won me immediately; a nail and a hammer give themselves away at once, but a soldering iron and a capacitor do not. I stood inside the door for a few breaths, just looking around, and I think my mouth was hanging open. I know that when I looked at Guppa his mouth was hanging open. …
Little Follies, “The Static of the Spheres”
Words are vocal symbols for ideas; ideas, however, are more or less definite mental symbols for frequently returning and concurring sensations, for groups of sensations. It is not sufficient to use the same words in order to understand one another: we must also employ the same words for the same kind of internal experiences, we must in the end have experiences in common.
I am spoiling nothing by telling you that in the course of “The Static of the Spheres” Peter and his grandfather will build a radio of the type called “shortwave.” So much of what they are about to undertake is unfamiliar to them that the vocabulary that describes it is like a foreign language: superheterodyne, triode, soldering iron, capacitor, resistor, coil, schematic, …
Perhaps those terms are familiar to you. If they are, you can’t quite experience the building of the radio as Peter and Guppa do. You have lost a kind of innocence, or traded it for experience. Ah! But have you ever built a shortwave radio from scratch— the kind of shortwave radio that might have been featured in an old copy of Impractical Craftsman?
You haven’t? Lucky you! Thanks to Dick Whipple at Nuts and Volts you can “share the experience” as Gumma and Peter work through that Impractical Craftsman project that promises “hour after interminable hour of baffling precision work, one that’s sure to bring you an almost enervating sense of satisfaction when you’ve finally finished, one that is guaranteed to make your loved ones admire your stick-to-itiveness, your determination to see a difficult job through, your conviction that there is a right way of doing things, your unwillingness to cut corners.”
Your experience will be similar to Peter and Guppa’s but not, of course, identical. For one thing, yours will take place in the real world. For another, you will be building a radio that detects the broadcast band, not the “shortwave” bands.
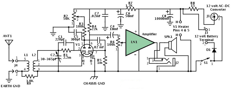
In this article, I will describe how to build and operate the broadcast band version. Should you decide to tackle it, I can promise you many hours of fun both in the building and in the listening for distant radio stations. …
Construction is divided into three stages, namely: constructing the chassis on which the circuit will be built; wiring the electronic circuit; and finally making the spiderweb coil. Some of the construction techniques employed may be new to readers. For instance, the chassis requires basic wood working skills, and the circuit is hand-wired rather than using a printed circuit board. Don’t worry; I will lead you through each and every step.
Dick Whipple, “Build the Retro Regen Radio,” Nuts and Volts, May 2015
[more to come on Friday, September 3, 2021]
Have you missed an episode or two or several?
You can catch up by visiting the archive.
You can listen to the episodes on the Personal History podcast. Begin at the beginning or scroll through the episodes to find what you’ve missed.
At Apple Books you can download free eBooks of “My Mother Takes a Tumble,” “Do Clams Bite?” and “Life on the Bolotomy,” the first three novellas in Little Follies.
You’ll find an overview of the entire work in An Introduction to The Personal History, Adventures, Experiences & Observations of Peter Leroy. It’s a pdf document.




